Ljudje že tisočletja s slikami pripovedujemo zgodbe. V tem času smo zamenjali samo slikarsko orodje in podlage. Nekoč so slikali z rokami na stene, potem s čopiči na platno, zdaj pa s pomočjo računalniške miške vijugamo po monitorju. A ne glede na svojo starost so si slike še vedno zelo podobne. Nekatere prikazujejo samo kakšno osebo, predmet, žival, pokrajino, arhitekturo, druge sanje, domišljijske prizore, izmišljene svetove ... To so posamezne slike. Obstajajo pa tudi slike, ki si sledijo. Te običajno prikazujejo dogajanje, ki poteka v časovnem zaporedju. Vsaka slika zase prikazuje del zgodbe.
Posamezno risbo lahko primerjamo z besedo. Tako kot ima posamezna beseda svoj pomen, pravo vlogo pa dobi šele v stavku, dobi tudi posamezna risba, ki je sicer celota zase, svojo pravo vlogo v povezavi z drugimi risbami. To je strip.

Beseda strip izvira iz angleščine in pomeni trak. Strip je namreč sestavljen iz zaporedja slik, t. i. pasic. Slike so osnovni element stripa, del slike pa je običajno tudi besedilo, zapisano v oblačkih. Jedrnato besedilo za razumevanje pripovedi je lahko pred, pod ali nad sličico ali ob njej. Oblika zapisa besedila poudarja dramatičnost dogajanja, npr.: kričanje ponazarjajo večje in debelejše črke; žarnica pomeni, da se je nekomu posvetilo; note povedo, da oseba poje ali igra; klicaj pomeni začudenje, strah, opozorilo; vprašaj izraža zadrego; kombinacija raznih likovnih simbolov, ki lahko nadomestijo cele stavke, izraža notranjo zmedo, bes.
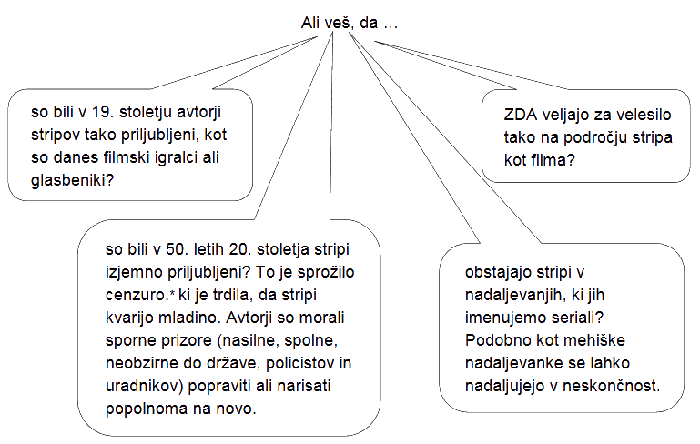
V Evropi se je strip pojavil v 19. stoletju. Razširil se je v začetku 20. stoletja skupaj s časopisjem. Uradno velja za prvega časopisni strip z naslovom The Yellow Kid (Rumeni deček), ki se je pojavil leta 1895 v ameriškem časopisu World (Svet). Istega leta sta imela brata Lumière v Franciji prvo uradno filmsko projekcijo, ki je trajala 20 minut.
Film in strip sta se torej rodila sočasno in uporabljata tako rekoč isti jezik za pripovedovanje in oblikovanje svojih zgodb. Zato v stripovskem in filmskem jeziku obstajajo tudi isti strokovni izrazi, kot so kader, sekvenca (zaporedje), plan, ritem, montaža, prizor. Film in strip si izposojata tudi junake in zgodbe. Tako je Superman nastal najprej kot strip, pozneje je bil o njem posnet tudi film, z Mikijem Miško pa je bil najprej posnet film, šele pozneje je po njem nastal tudi strip. Vendar
je bil takrat strip še vedno korak pred filmom , saj se je že množično tiskal v barvah, film pa je bil vse do leta 1920 še črno-bel. Ko je bil leta 1929 posnet prvi zvočni film, sta se strip in film začela oddaljevati.
Poznamo klasične in izobraževalne stripe. Po videzu se ne razlikujejo, razlika je predvsem v namenu. Z izobraževalnim stripom želi ustvarjalec bralce predvsem nekaj naučiti in zadostiti praktičnemu namenu. Namen klasičnega stripa pa sta razvedrilo in zabava.
V svetovnem merilu so najbolj znani stripi Walta Disneyja ter stripi o Asterixu in Obelixu, ki na humorističen način govorijo o galsko-rimski zgodovini. Med slovenskimi avtorji stripov pa je najbolj znan Miki Muster z živalskimi liki Trdonje, Zvitorepca in Lakotnika. Muster je Zvitorepca zaradi njegove zvitosti upodobil kot lisjaka, Lakotnika zaradi njegove nenasitne požrešnosti kot volka in Trdonjo zaradi njegove preudarnosti in izkušenosti kot želvo. Po glavnem junaku Mustrovih stripov je dobila naslov tudi prva domača stripovska revija Zvitorepec, ki je začela izhajati aprila 1966 in je objavljala domače in tuje stripe.
*cenzura – uradno pregledovanje del, ki so namenjena javnosti
Prirejeno po: Vesela šola, priloga revije PIL PLUS. 15. 12. 2006, str. 27–42.(Vir slike: https://www.delo.si/assets/media/picture/20150112/Pogledi__zvitorepec_1.jpg?rev=1. Pridobljeno: 27. 9. 2018.)